| 일 | 월 | 화 | 수 | 목 | 금 | 토 |
|---|---|---|---|---|---|---|
| 1 | 2 | 3 | ||||
| 4 | 5 | 6 | 7 | 8 | 9 | 10 |
| 11 | 12 | 13 | 14 | 15 | 16 | 17 |
| 18 | 19 | 20 | 21 | 22 | 23 | 24 |
| 25 | 26 | 27 | 28 | 29 | 30 | 31 |
Tags
- 8051
- TI
- St
- bldc
- mcu
- 초보개발자
- PCB
- TM4C123GXL
- Developer
- 임베디드시스템
- 7 세그먼트
- EMBEDDED
- 마이컴
- 전자공학
- IoT
- terminal
- Arm
- 아트웍
- 모두의연구소
- m4
- GPIO
- CCS
- TM4C123
- 임베디드
- easyeda
- Programming
- JLCPCB
- MAC OS
- Embedded System
- RTOS
Archives
- Today
- Total
Engineering Agit
[8051 Micro-processor study 01] - 8051 개요 본문
Embedded Lab. @ Modu inst./2020 Session 01 (2020.02~)
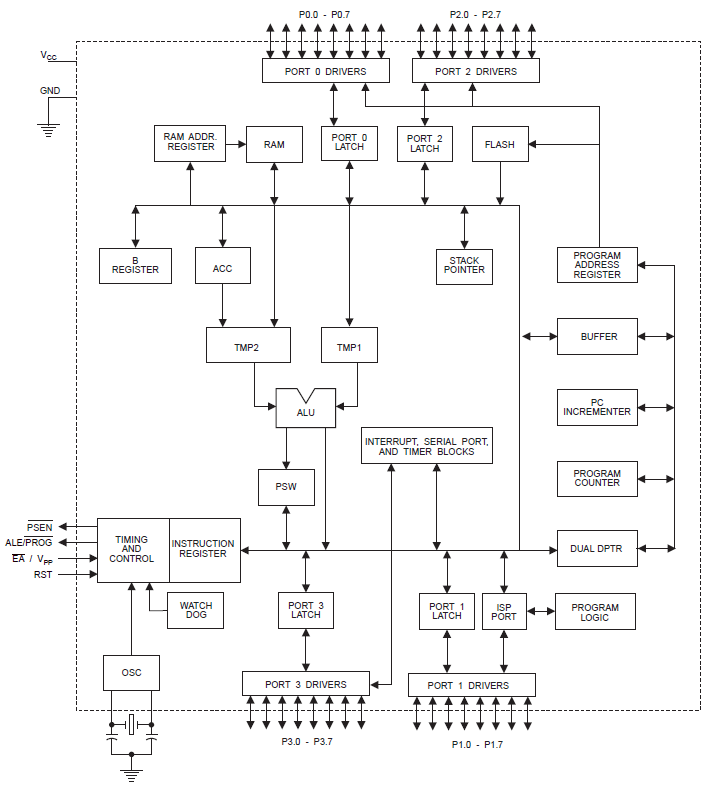
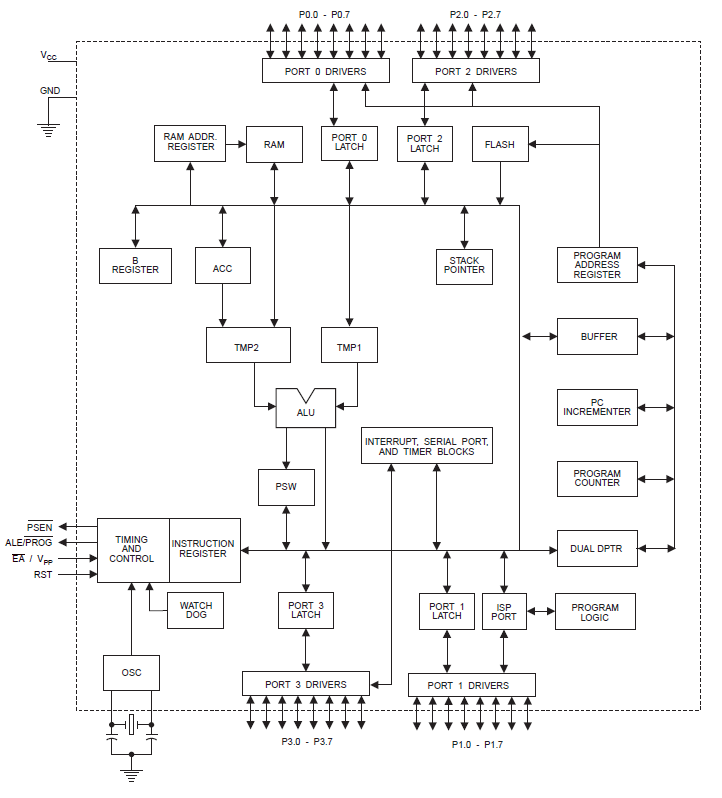
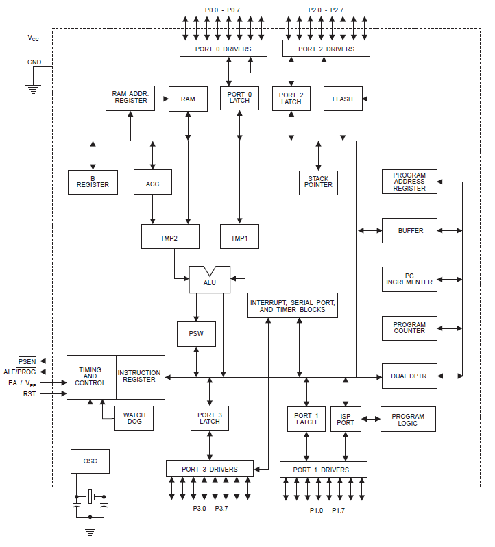
[8051 Micro-processor study 01] - 8051 개요
Sean_Kim95 2020. 2. 12. 22:40MCS-51 계열(AKA 8051) 중에서 Atmel사(현 Microchip사)의 AT89S52를 이용하여 스터디한다.

1. AT89S52 특징
1) MCS-51(8051의 정식 명칭) 계열 제품과 호환 가능
2) 8KB의 ISP(In-System Programmable) Flash Memory 내장(1000번의 쓰기/지우기 가능)
3) 4.0V ~ 5.5V의 operating range를 갖음
4) 0Hz에서 33MHz 범위의 Fully-Static-Operation(원하는 클럭으로 고정 작동이 가능함)
5) 3 단계 프로그램 메모리 락
6) 256 x 8bit의 내장 RAM
7) 32개의 프로그램 가능한 I/O 라인
8) 3 개의 16bit Timer/Counter
9) 8 개의 interrupt sources
10) 전이중(Full duplex) UART serial channel
11) Power control mode(Low-power Idle, Power-down mode)
12) Power-down mode에서 interrupt recovery
13) Watchdog timer
14) Dual data pointer
15) Power-off flag
2. Pin configuation

-Reference-
AT89S52 datasheet, Prod. ATMEL corp., 2008
'Embedded Lab. @ Modu inst. > 2020 Session 01 (2020.02~)' 카테고리의 다른 글
Comments