| 일 | 월 | 화 | 수 | 목 | 금 | 토 |
|---|---|---|---|---|---|---|
| 1 | 2 | 3 | ||||
| 4 | 5 | 6 | 7 | 8 | 9 | 10 |
| 11 | 12 | 13 | 14 | 15 | 16 | 17 |
| 18 | 19 | 20 | 21 | 22 | 23 | 24 |
| 25 | 26 | 27 | 28 | 29 | 30 | 31 |
Tags
- GPIO
- Embedded System
- PCB
- 7 세그먼트
- IoT
- TM4C123GXL
- 아트웍
- 모두의연구소
- EMBEDDED
- 마이컴
- Developer
- mcu
- St
- CCS
- m4
- 임베디드시스템
- 전자공학
- RTOS
- bldc
- easyeda
- MAC OS
- Arm
- TI
- 임베디드
- terminal
- TM4C123
- JLCPCB
- 초보개발자
- Programming
- 8051
Archives
- Today
- Total
Engineering Agit
[PCB Fabrication 02] - 4_Digit 7_Segments with SN7447AN Rev.1.1 본문
Projects/PCB Fabrication
[PCB Fabrication 02] - 4_Digit 7_Segments with SN7447AN Rev.1.1
Sean_Kim95 2020. 12. 8. 17:09◈ 들어가기 앞서
지난 번 제작한 디스플레이 PCB가 작동하지 않아 내부의 몇가지 부품을 수정하였다.
[PCB Fabrication 01] - 4_Digit 7_Segments with SN7447AN
◈ Introduction 이 PCB 제작은 8051 project에 사용되는 display를 위하여 진행되었다. ※ 부품 선정 오류(LED 4-digit 7-segments를 Common Anode가 아닌 Common Cathode로 선정; SN7447AN은 CA용)로 부품 목..
engineering-agit.tistory.com
1. 수정 사항
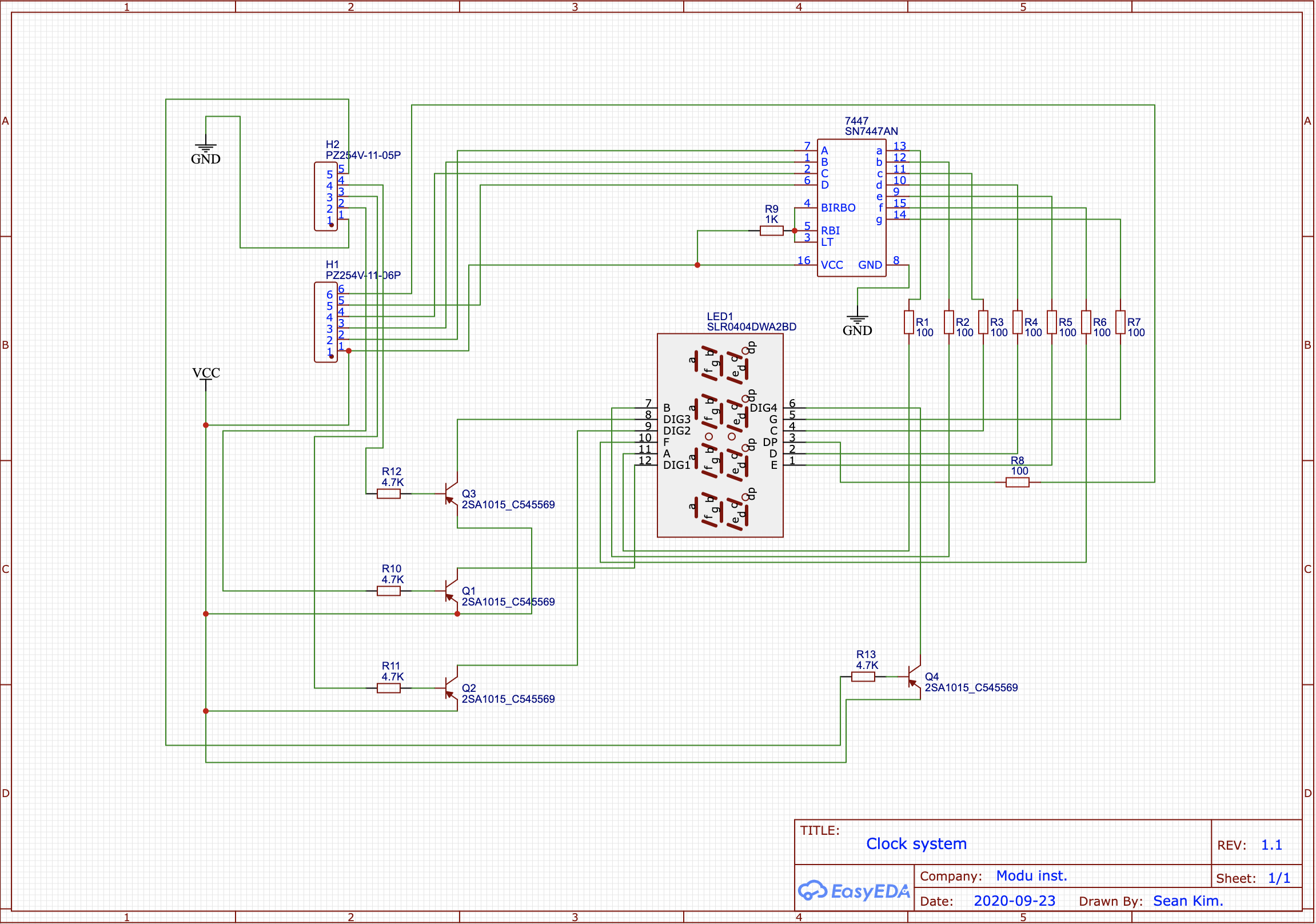
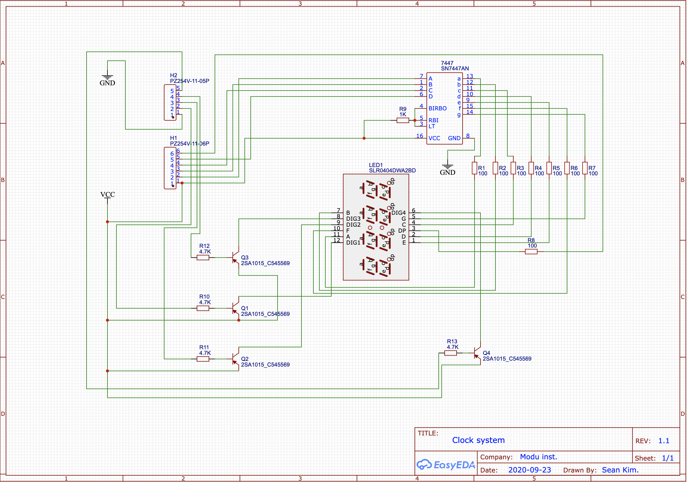
회로 설계 시에 고려하지 못한 사항이 있는데 이는 SN7447AN이 Common Anode 용인데 사용한 7 segment와 이를 스위칭할 TR들이 Common cathode로 선정을 하였다. 통상적으로 common anode를 많이 사용하므로 control IC를 변경하지 않고 SN7447AN으로 유지하되 다른 부품들을 다시 선정하기로 결정했다.
- Parts list
2. CAD 작업
2-1. Schematic design

2-2. PCB Artwork
- Top layer

- Bottom layer

2-3. 3D Model



▣ 후속 작업
- PCB 제작 주문 (AT89S52 MC 제작 이후에 같이 주문)
- 테스트
'Projects > PCB Fabrication' 카테고리의 다른 글
| [PCB Fabrication 01] - 4_Digit 7_Segments with SN7447AN (0) | 2020.08.28 |
|---|
Comments