| 일 | 월 | 화 | 수 | 목 | 금 | 토 |
|---|---|---|---|---|---|---|
| 1 | ||||||
| 2 | 3 | 4 | 5 | 6 | 7 | 8 |
| 9 | 10 | 11 | 12 | 13 | 14 | 15 |
| 16 | 17 | 18 | 19 | 20 | 21 | 22 |
| 23 | 24 | 25 | 26 | 27 | 28 | 29 |
| 30 |
- terminal
- RTOS
- Arm
- TM4C123GXL
- mcu
- 전자공학
- CCS
- JLCPCB
- Developer
- 초보개발자
- 7 세그먼트
- 마이컴
- 모두의연구소
- EMBEDDED
- bldc
- easyeda
- 임베디드시스템
- Embedded System
- TM4C123
- St
- 아트웍
- TI
- 8051
- 임베디드
- IoT
- Programming
- MAC OS
- PCB
- GPIO
- m4
- Today
- Total
Engineering Agit
[PCB Fabrication 01] - 4_Digit 7_Segments with SN7447AN 본문
[PCB Fabrication 01] - 4_Digit 7_Segments with SN7447AN
Sean_Kim95 2020. 8. 28. 16:23◈ Introduction
이 PCB 제작은 8051 project에 사용되는 display를 위하여 진행되었다.
※ 부품 선정 오류(LED 4-digit 7-segments를 Common Anode가 아닌 Common Cathode로 선정; SN7447AN은 CA용)로 부품 목록은 추후 게시할 게시물을 참고해 주시기 바랍니다.
1. Tool for development
PCB 제작을 위해서는 일반적으로 KiCAD나 Eagle CAD와 같은 제작 프로그램을 컴퓨터에 설치한다. 이 프로그램을 통하여 Schematic을 그리고 이를 PCB로 convert하여 artwork을 그리는 과정을 거쳐 PCB제작 업체에 BOM 파일과 Pick and Place 파일 등을 보내어 제작을 맡기게 된다. 처음 PCB를 제작하는 입장에서는 이는 생소한 작업일 수 있고 혹은 번거로운 작업일 수 있다. 최근에 JLCPCB라는 PCB 제작 업체에서 EasyEDA라는 Cloud기반의 PCB CAD작업을 할 수 있는 서비스를 제공하기 시작하여 이를 이용해보았다.
PCB Prototype & PCB Fabrication Manufacturer - JLCPCB
We use cookies to offer you a better experience.Detailed information on the use of cookies on this website is provided in our Privacy Policy. By using this site,you consent to the use of our cookies. Accept
jlcpcb.com
EasyEDA - Online PCB design & circuit simulator
An Easier and PowerfulOnline PCB Design Tool 1,382,864 Engineers Chose EasyEDA for 4,497,402 Designs Download Free trial
easyeda.com
2. 4_Digit 7_Segments with SN7447AN
2-1. 부품 목록
| No. | Part name | Price | EA | Datasheet |
| 1 | SLRR0564DY2C4BD-6.3 | 1,050 원 | 1 | https://lcsc.com/product-detail/Led-Segment-Display_SUNLIGHT-SLR0564DY2C4BD-6-3_C225952.html |
| 2 | SN7447AN | 2,970 원 | 1 | https://www.digikey.kr/product-detail/ko/texas-instruments/SN7447AN/296-33612-5-ND/1575197 |
| 3 | TBC847B,LM | 0.1815 $ | 4 | https://lcsc.com/product-detail/Transistors-NPN-PNP_TOSHIBA_TBC847B-LM_TBC847B-LM_C150169.html |
| 4 | 1K Ohm Resistor (R0805) | 0.002 $ | 5 | https://lcsc.com/product-detail/Chip-Resistor-Surface-Mount_FH-Guangdong-Fenghua-Advanced-Tech-RS-05K102JT_C115302.html |
| 5 | 220 Ohm Resister (R0805) | 0.0041 $ | 8 | https://lcsc.com/product-detail/Chip-Resistor-Surface-Mount_TyoHM-RMC08052205-N_C269730.html |
| 6 | PZ254V-11-06P (Pinheader) | 0.026 $ | 1 | https://lcsc.com/product-detail/Pin-Header-Female-Header_XFCN-PZ254V-11-06P_C492405.html |
| 7 | PZ254V-11-05P (Pinheader) | 0.022 $ | 1 | https://lcsc.com/product-detail/Pin-Header-Female-Header_XFCN-PZ254V-11-05P_C492404.html |
2-2. Function diagram

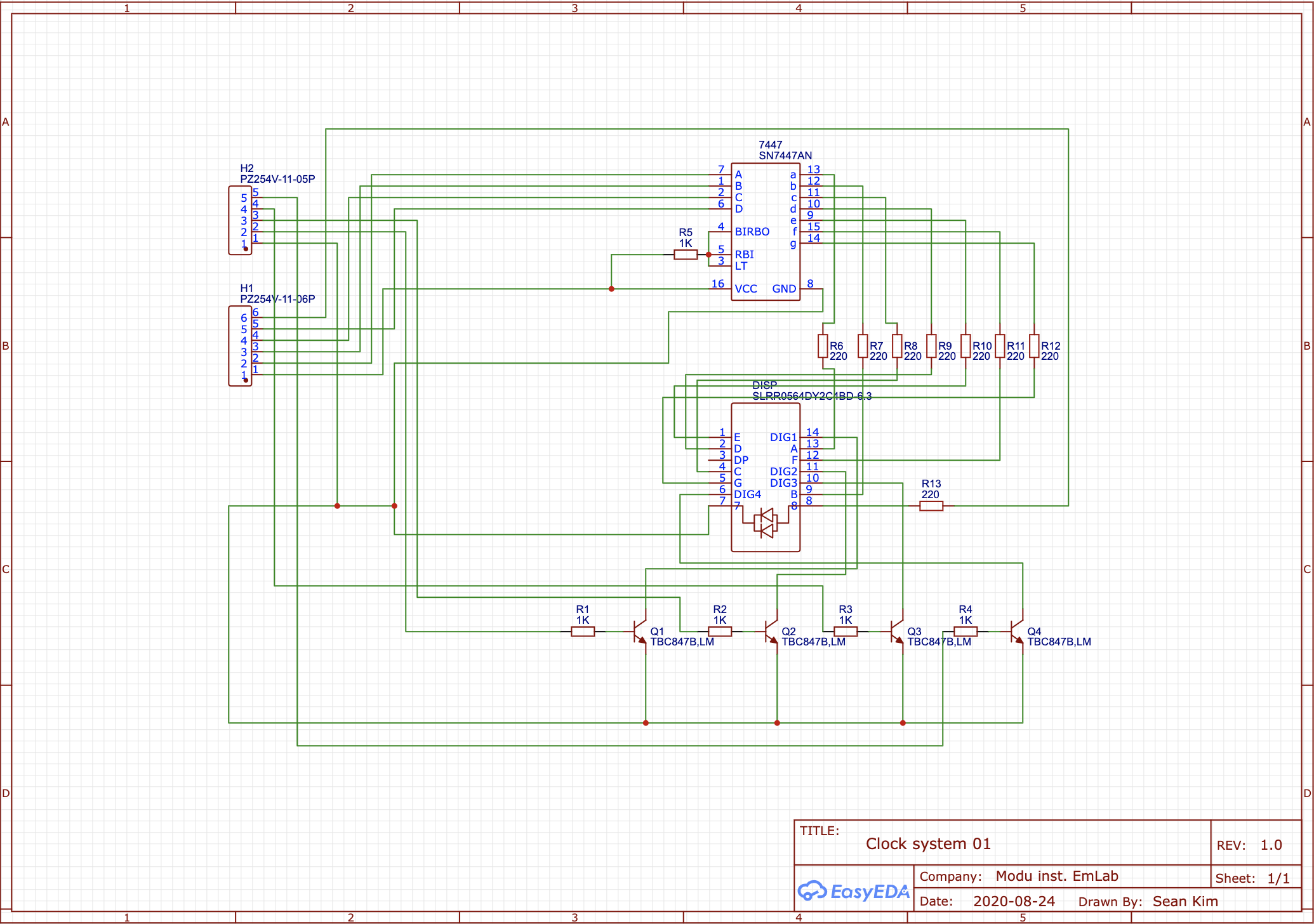
위의 그림에서 회색 상자 안이 이번에 제작한 부분이다. MCU로부터 받은 Data를 SN7447AN이 7 segments에 표기를 해주는 방식이다.
2-3. CAD 작업
2-3-1. Schematic design

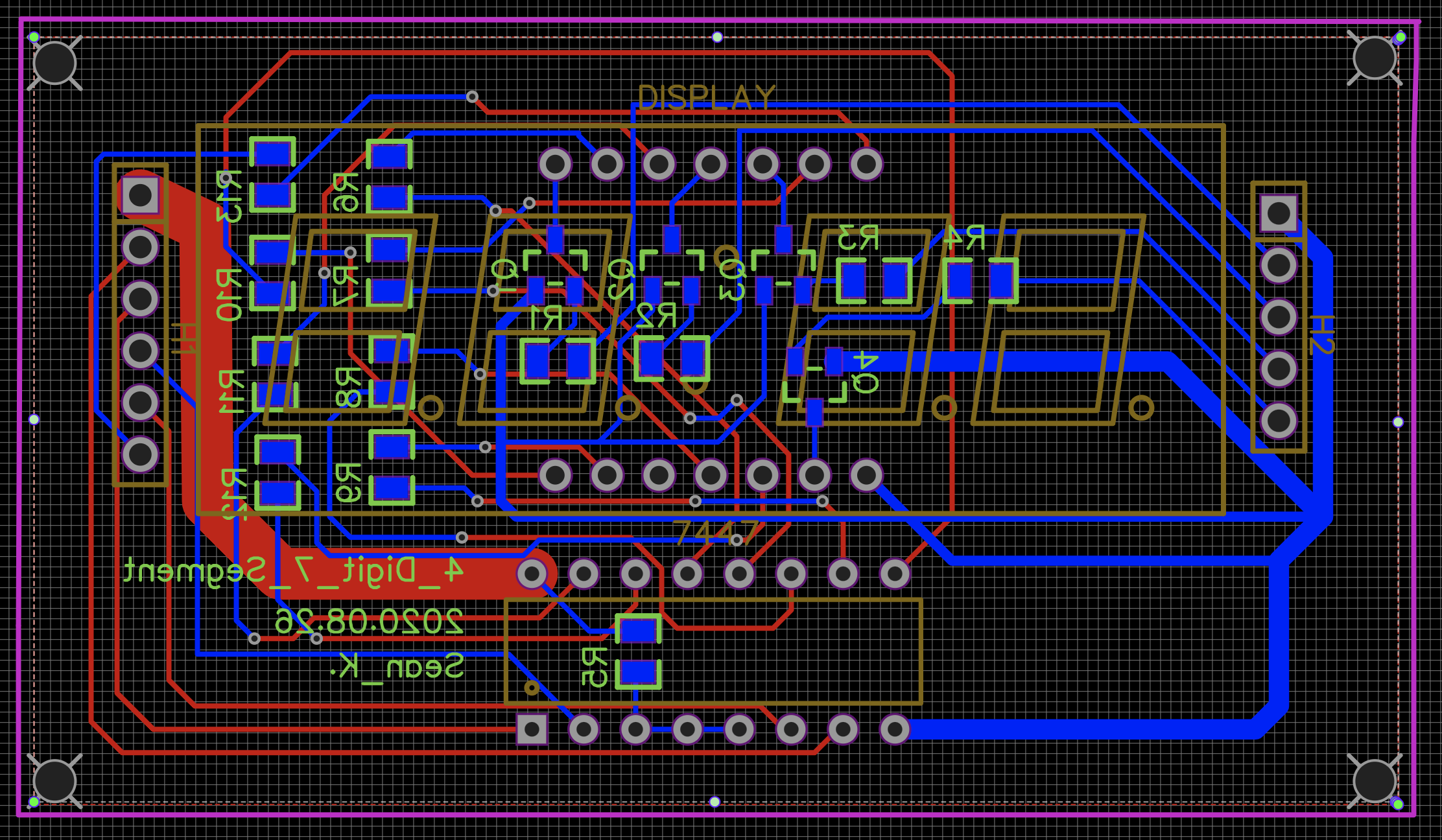
2-3-2. PCB Artwork
- Top layer


- Bottom layer


2-3-3. 3D model


2-4. PCB 주문
위의 과정 이후에 다음 베너를 클릭하고 DRC check 이후에 error가 없으면 이를 JLCPCB로 넘긴다.

그 다음은 PCB 수량, 색과 같은 세부사항을 선택할 수 있는 화면이 나온다.

선택에 따라 요금이 추가로 부가될 수 있다.
밑으로 내려가면 SMD 부품을 assemble 해주는 옵션을 선택할 수 있는 것이 보인다. 참고로 이를 위해서는 양면 중에서 한 쪽의 부품들만 가능하며 부품의 재고가 있을 때 가능하다. 그리고 PCB의 색을 초록색 이외로 하려면 assemble 서비스 이용이 불가하다.

▣ 후속 작업
주문 이후 제작, 배송까지 일주일 정도의 시간이 걸리므로 후속작업인 부품 솔더링과 PCB test는 PCB 도착 이후에 그 과정을 게시물로 올릴 예정이다. 추가로 AT89S52의 최소회로 PCB version 1.0(위의 PCB보다 이전에 제작한 최초의 PCB, 이 또한 추후에 게시물로 올릴 예정)의 개선 버젼인 version 2.0를 제작할 예정이다.
'Projects > PCB Fabrication' 카테고리의 다른 글
| [PCB Fabrication 02] - 4_Digit 7_Segments with SN7447AN Rev.1.1 (0) | 2020.12.08 |
|---|