| 일 | 월 | 화 | 수 | 목 | 금 | 토 |
|---|---|---|---|---|---|---|
| 1 | 2 | 3 | 4 | 5 | 6 | |
| 7 | 8 | 9 | 10 | 11 | 12 | 13 |
| 14 | 15 | 16 | 17 | 18 | 19 | 20 |
| 21 | 22 | 23 | 24 | 25 | 26 | 27 |
| 28 | 29 | 30 | 31 |
- GPIO
- JLCPCB
- TM4C123GXL
- mcu
- EMBEDDED
- 마이컴
- Programming
- 8051
- easyeda
- Arm
- 7 세그먼트
- terminal
- 임베디드
- 초보개발자
- TM4C123
- 모두의연구소
- St
- CCS
- bldc
- MAC OS
- Developer
- PCB
- IoT
- Embedded System
- 아트웍
- m4
- 전자공학
- 임베디드시스템
- TI
- RTOS
- Today
- Total
Engineering Agit
[Robotic Arm project] - 01 본문
◈ Introduction to the project
본 카테고리 '2019 Robotic Arm project'는 2019년도 하반기에 진행되었던 개인 프로젝트의 내용을 담고 있다.
1. Hardware specification

Robotic arm의 구조는 위의 초안 그림처럼 4-DoF이다. 1 개의 stepper motor와 3개의 servo motor가 사용된다. 이를 기구학적으로 분석하기 위해서 FBD(Free Body Diagram)를 그렸으며 아래의 그림과 같다. 이를 그리기 위해 DH(Denavit-Hartenburg) convention을 사용하였다.

W = Robotic arm이 드는 물체의 무게
w1, w2 = 서보모터의 무게. 동일한 서보를 사용할 것이므로 동일 (55g)
m1, m2, m3 = 각 서보에 걸리는 모멘트, 토크
l1, l2, l3 = 각 바의 길이 (15cm)
1-1. Motor
- Stepper motor


위의 stepper motor는 예전에 미리 사두었던 모터를 사용하였다. 원래는 필요한 spec에 맞는 motor를 선정해야 하지만 기존에 갖고 있는 것을 사용하였다. 이 motor의 spec은 다음과 같다.
Specification:
- 2.00A/phase (12-24V)
- Holding torque: 0.59 N*m
- Step angle: 1.80 (±5%)
- Servo motor

Specification:
- Operating voltage: 4.8V~7.2V
- Running current: 0.5A~0.9A (@6V)
- Stall current: 2.5A (@ 6V)
- Stall torque: 9.4 kg/cm (@ 4.8V)
- Max. Stall torque: 11kg/cm (@ 6V)
- Operating speed: 0.17s/ 60degree (@4.8V) ~ 0.14s/ 60degree (@6V)
- Gear type: metal
- Dead band width: 5us
- Rotation: 0 ~ 180degree
- Weight of motor: 55g
- Temp. Range: 0~55 degree of celsius
1-2 Motor driver

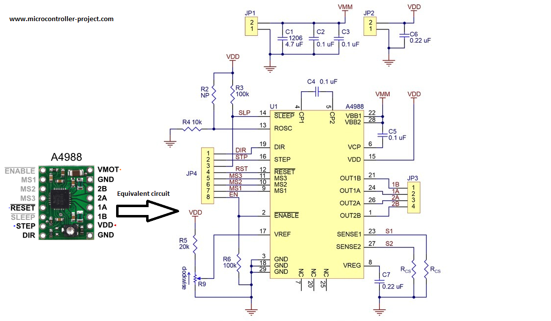
Stepper motor를 제어하기 위해서는 motor driver가 필요하다. 이는 MCU에서 보내는 control signal은 전류량도 그렇고 전압범위(logic high와 logic low)가 stepper motor를 제어(전류: 2.00A, 전압:최소 12V)하기에는 부족하기 때문이다. 이를 사용하는 방법은 A4988 datasheet를 참고한다. 기본적인 회로는 다음과 같이 구성된다.


※ Active low가 걸린 Reset sleep 핀은 직접 연결하기보다는 reset에 low signal을 MCU에서 정확히 주는 것이 안전하다.
1-3 Power
4개의 motor를 구동하기 위해서는 대략 78W(24W(for stepper motor) + 18W(for servo motor)*3)이 필요하다. 따라서 12V-10A(최대 120W)의 SMPS방식의 adaptor를 이용하여 전원을 공급하기로 결정하였다.

2-1 MCU

이 당시 해당보드를 공부하고 있었던 때라 해당보드를 Robotic arm을 control하기 위한 MCU로 사용하였다.
'Projects > 2019 Robotic Arm project' 카테고리의 다른 글
| [Robotic Arm project] - 02 'Inverse-kinematics' (0) | 2020.08.22 |
|---|